SolidCAM 2021 novosti

SolidCAM Simulator, novi ToolKit i unapređenja svih modula
05. јул 2021. by
SolidCAM 2021 novosti
Solfins doo, Mladen Bogićević
| No comments yet

SolidCAM u novoj verziji donosi tri glavne grupe unapređenja, sa fokusom na Simulator i ToolKit, uz ošta unapređenja kroz sve druge module ali i pozadinska unapređenja softvera usmerena na bolje performanse softvera i brzinu rada. Prve dve grupe unapređenja predstavljamo na posebnim stranicama bloga, a na ovoj stranici imate kompletan pregled različitih unapređenja kroz module, od 2,5D do 5-Axis modula..

DODATNI RESURSI ZA ISTRAŽIVANJE NOVOSTI U NOVOJ VERZIJI

 
 

WEBINAR - SolidCAM 2021 novosti

trajanje: 60 minuta

PowerPoint brošura SolidCAM 2021 novosti

Klikni i preuzmi dokument

NAPOMENE:

  • dokument na linku iznad sadrži foto i video opise svih pojedinačnih novosti dostupnih u verziji 2021

  • veličina fajla je ~8,7 MB

  • fajl je besplatan za preuzimanje

SolidCAM Simulator - Nove simulacije mašinske obrade

Simulator 2021 - Foto i VIDEO >

SolidCAM ToolKit - Efikasno upravljanje alatima u obradi

ToolKit 2021 - 10 VIDEO klipova >

Opšta unapređenja softvera i modula

Pregled najvažnijih unapređenja u svim modulima i alatima softvera dajemo niže na ovoj stranici kroz foto i video klipove.

unapređenja 2.5D Milling modula

 
 

Face Milling – Roll in Approach for Hatch

 
 

Thread Milling – Multi-start Threads Support

 
 

Thread Milling – Infeed Patterns Support

 
 

Thread Milling – Lead in/out with Arc, Normal & Tangent

Thread Milling – Minor Diameter Definition

Thread Milling – First Step Over Control in Rough

Thread Milling – Decimal Depth Support

Profile – Lead in/out Flip Option for Center Tool Path

unapređenja turning modula

Odoo - Sample 1 for three columns

Trochoidal Turning – Improved Tool Path Algorithm

Odoo - Sample 2 for three columns

STL Holder Protection in Turning

Odoo - Sample 3 for three columns

Fixture Protection in Turning

Odoo - Sample 1 for three columns

Trochoidal Turning – Improved Tool Path Algorithm

 
 

Drag & Drop Templates in Turning

unapređenja u HSR/HSM Modulima

 
 

HSR – Join Gaps & Pass Extension

Odoo - Sample 2 for three columns

HSR – Join Gaps Tool Path

Odoo - Sample 3 for three columns

HSR – Pass Extension Tool Path

Turbo HSR

 
 

Turbo HSR – New 3D Boundaries

Odoo - Sample 2 for three columns

Tool Contact / Part / Silhouette  Boundary

Turbo HSM

 
 

Turbo HSM - Combination - Linear Machining

 
 

Edge Breaking - 5-Axis Minimal Tilting

 
 

Turbo Finishing - Tool path point reduction

HSS & Sim 5X Unapređenja

 
 

HSS/Sim 5X - Multiple guide curves

 
 

HSS/Sim 5X - Extend edge curve

Odoo - Sample 3 for three columns

SIM 5X – Operation Name Changes

 
 

Geodesic Machining - 3X support

 
 

Rotary Machining - Side shift

Odoo - Sample 3 for three columns

Rotary Machining – Corner Smoothing

Odoo - Sample 3 for three columns

Undercuts machining

SolidCAM Auto 3+2 Roughing

 
 

Auto 3+2 - Manual mode (Example 1)

 
 

Auto 3+2 - Manual mode (Example 2)

SolidCAM Edge Breaking

 
 

Edge Breaking - 3-Axis

 
 

Edge Breaking - 4-Axis

 
 

Edge Breaking - 5-Axis Minimal Tilting

 
 

Edge Breaking - Full 5-Axis

SolidCAM Edge Trimming (za kompozitne i sl. komade)

 
 

Primer: Vacform Group Ltd - 5-Axis CNC Trimming

 
 

SolidCAM Edge Trimming simulation

Još neka unapređenja u SolidCAM 2021 verziji

Odoo - Sample 1 for three columns

SIMULATION: Revolved STL Tool Items in Milling Simulations + Simulation Enhancements via ToolKit

Odoo - Sample 2 for three columns

Machine Simulation: Simplified Structure and Complex Holder Support

Odoo - Sample 2 for three columns

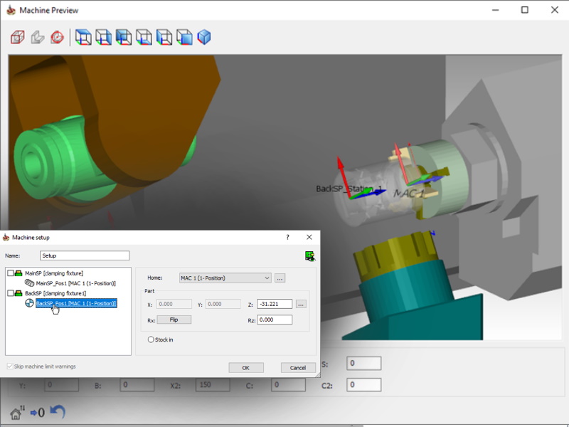
Machine Preview: Visualizing Part Positions in Machine Setup

opšta unapređenja

Automatic Updated Stock ograničen na 50% CPU

update stock-a bez usporavanja rada softvera

Napomena: Ova izmena načina rada softvera ne utiče na kalkulacije koje se koriste za putanje alata ili simulacije. U tim slučajevima, SolidCAM i dalje koristi 100% CPU jezgara za maksimalne performanse.

SolidCAM ShopFloor Editor

fleksibilnost CNC operatera da završe posao

SolidCAM ShopFloor Editor namenjen je za pravljenje manjih izmena u operacijama koje se mogu uraditi na samoj mašini od strane CNC operatera, na primer u smenama kada nisu dostupni CNC programeri, itd.

 
 

Webinar (70 min):

SolidCAM Simulator 2021

Upoznajte kompletan SolidCAM Simulator mašinske obrade u trenutno najnovijoj aktuelnoj verziji za 2021. godinu.

Testiraj poslednju verziju SolidCAM softvera i Solfins usluge: 

SolidCAM 2021 novosti
Solfins doo, Mladen Bogićević 05. јул 2021.
Share this post
Archive
Sign in to leave a comment